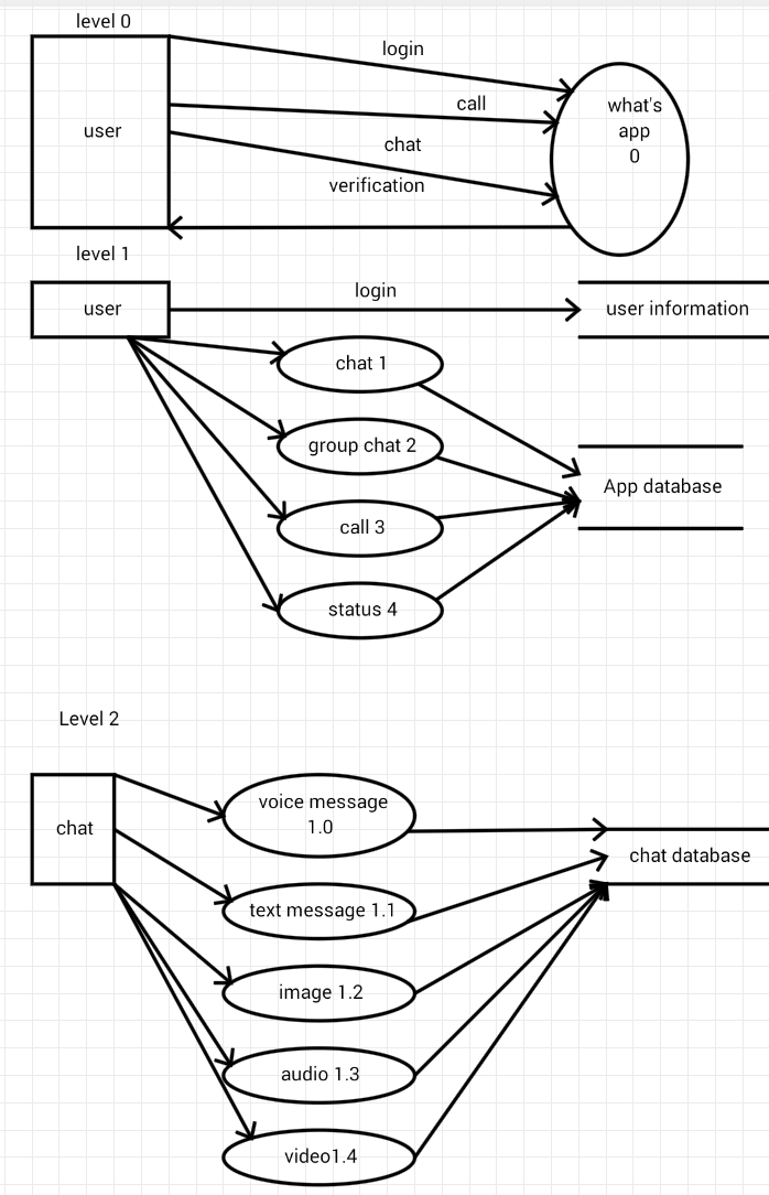
A data flow diagram (DFD) is a graphical representation of the “flow” of data through an information system, modelling its process aspects. A DFD is often used as a preliminary step to create an overview of the system without going into great detail, which can later be elaborated.
NOTATION’S OF DFD
External Entity – Also known as actors, sources or sinks, and terminators, external entities produce and consume data that flows between the entity and the system being diagrammed.
Process – An activity that changes or transforms data flows. Since they transform incoming data to outgoing data, all processes must have inputs and outputs on a DFD.
Data Store – A data store does not generate any operations but simply holds data for later access. Data stores could consist of files held long term or a batch of documents stored briefly while they wait to be processed.
Data Flow – Movement of data between external entities, processes and data stores is represented with an arrow symbol, which indicates the direction of flow.
